学校主页
首页
活动新闻
通知公告
创新创业教育
众创空间
学院概况
师资队伍
课程设置
通识必修课
通识选修课
大创项目
政策指南
下载专区
首页
学院概况
师资队伍
课程设置
通识必修课
通识选修课
大创项目
政策指南
下载专区
课程设置
通识必修课
通识选修课
位置:
首页
->
课程设置
->
通识必修课
-> 正文
通识必修课
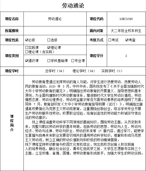
劳动通论
来源: 日期:2025/06/16 09:37:55
上一条:
创新创业导论